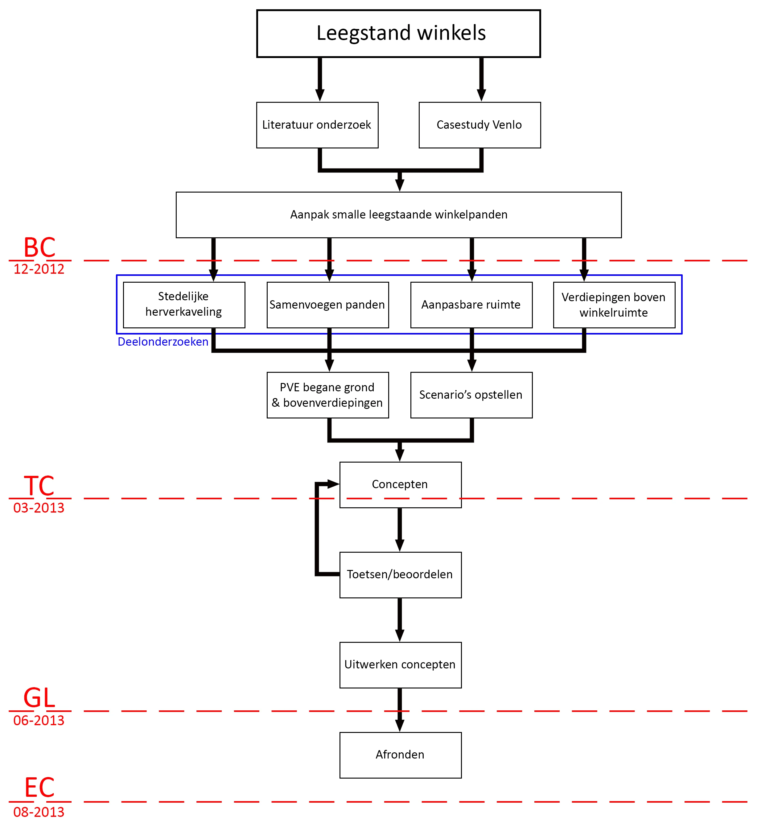
In oktober ben ik begonnen met afstuderen aan de Technische Universiteit in Eindhoven. Inmiddels zijn de eerste resultaten daar in de vorm van een presentatie en een verslag. Het gaat over de probleemstelling (winkelleegstand), de oorzaken en gevolgen van het probleem en hoe ik het probleem aan wil gaan pakken. Tevens wordt de opzet en planning van het vervolgonderzoek beschreven. Het is op dit moment nog vooral literatuuronderzoek (lees tekst), maar dat maakt het niet minder interessant. Kijk daarom gerust eens in de galerij en bij de downloads voor de presentatie en het verslag.
- Jules -
